【人才服务】@在烟外籍人才,这份工作和生活指南您一定需要

来源:人才烟台  2021-11-09 22:03:52
A+A- |举报纠错
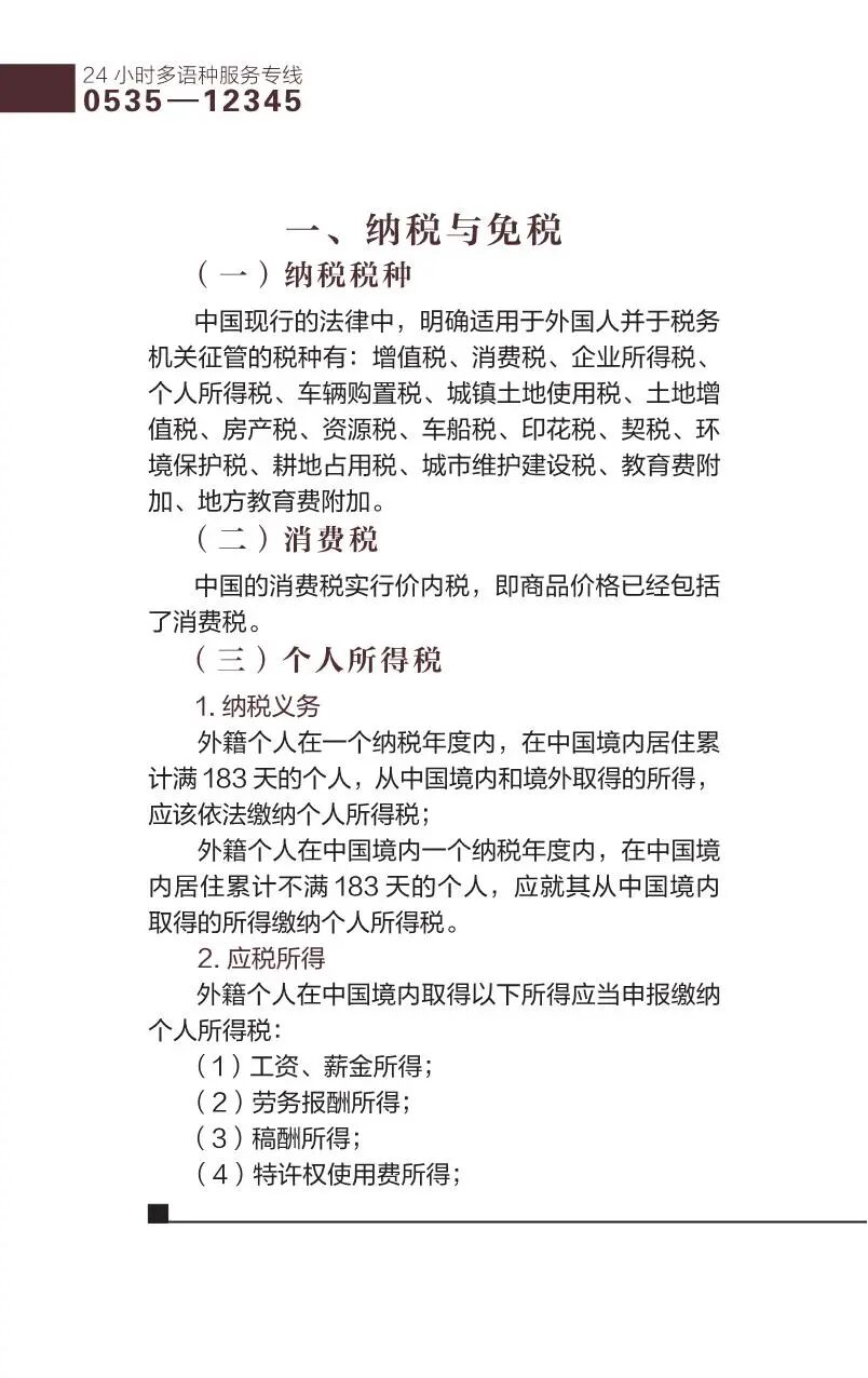
近日,市外办编辑了《外籍人士在烟台工作生活指南》,指南包括城市概况、出入境管理、出入境通关、应急救援、公共服务、休闲娱乐和政策法规等项目内容,为外籍人士在烟工作生活提供更多便利。

初审:李里
复审:王大鹏
终审:孙玲姿
新闻爆料:QQ群 41885496  热线 8200999

相关新闻
下载烟海e家

映像胶东更多
视听中心更多

烟海e家   简介:提供新闻资讯、党务政务、民生服务、身边互动等服务。

烟台公交客户端   简介:随时随地查询公交运行位置,到点准时来接你,等车不再干着急。

胶东在线版权所有

网站简介网站地址标识说明广告服务联系方式法律声明违法和不良信息举报中心